2022-11-03
????????????

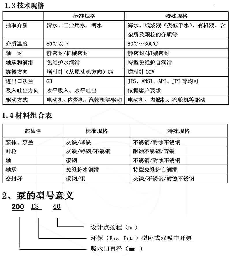
1、概述
ES 系列環保免維護單級雙吸中開臥式和立式離心泵,是我公司在總結多年雙吸泵制造及應用經驗的基礎上,結合用戶在用泵過程中的痛點,由公司專家與國內外專家共同創造發明的一種新型水泵(臥式泵專利號:ZL 201822092944.2;立式泵專利號:ZL 2019 2 0293130.7)。其主要特點是環保、免維護。
1.1 主要優點:
適應環保新時代
將傳統油脂潤滑的滾動軸承(包括原來傳統的滑動軸承)取消不再使用,改為使用自潤滑方式的軸承,取締傳統的油潤滑方式,去除油品對環境及介質的污染隱患。
適應節能新時代
A. 潤滑油不再使用;
B. 使用材料的減少:
1. 去除傳統泵用軸承體;
2. 縮短泵軸,去掉一個機械密封;
C. 效率的提高:
1.水力模型的優化改進;
2. 結構及潤滑方式的改變帶來效率的提高。
免維護及運行成本的減少
1.軸承為免維護,省去人工巡檢;
2. 非驅動端密封采用靜密封,減少了一個機械密封。
軸承使用壽命更長
傳統球軸承的使用壽命根據應用環境和使用工況,一般設計壽命大約為2-5年,使用本產品,軸承使用壽命可達到5-10年。
運行更安全、平穩、可靠
A.采用了減小振動、降低噪音的精心設計;
B.非驅動端采用靜密封,減少了一個故障點;
C. 去掉了傳統雙吸泵的軸承架,縮短了泵軸長度,水泵整體穩定性更高,運行更平穩。
D. 全系列泵采用膜片聯軸器;
應用領域的擴大
按照不同的用途,選擇使用多種多樣的材料組合,可以能夠在更廣大的范圍內使用。
結構更簡單,維修更容易
原優點保持不變:殼體采用上下分合式構造,只要拆下上部殼體,不用拆卸主
配管,就可以對泵的內部零部件進行檢查維修。


3、結構及特點說明
3.1 泵體和泵蓋
ES型雙吸泵的壓水室全部采用梯形斷面形狀。為了不使因為鑄造誤差給泵的外觀帶來影響,泵蓋的中開面法蘭設計的比泵體的中開面法蘭稍大。
對于揚程較低的中開泵,使用單殼體結構。為了減小泵在運行時產生的壓力脈動,泵的壓水室隔舌設計呈傾斜形狀。
對于揚程較高的中開泵,泵運行時產生的徑向力很大而采用雙蝸室結構。
3.2 葉輪
ES 型雙吸泵的葉輪是采用將兩個相同的單吸式葉片背對式放置的結構。該結構左右對稱,液體從吸入室對稱地流入葉輪,產生的軸向力互相抵消,平衡了軸向力。葉輪的流道用砂輪等工具打磨的非常光滑。葉輪葉片的厚度均勻,在進口邊打磨的非常薄,葉片的進口邊設計成圓弧形,有利于提高泵的抗汽蝕性能。
3.3 密封環和葉輪密封環
ES型雙吸泵的密封環是為了保護泵體和泵蓋而設計的零件。為了防止泵運轉時密封環跟著轉動,需要將其用柱銷固定。為了方便安裝,柱銷的定位槽設置在泵蓋或者泵體的中開面上。
同樣葉輪密封環是為了保護葉輪而設計的零件。當抽取的介質含有固體顆粒或者葉輪與密封環的材質相同時(用戶指定),為了降低泵的運行成本,可以考慮使用葉輪密封環。葉輪密封環一般采用熱裝的形式安裝。
3.4軸
ES型雙吸泵的軸有順時針方向旋轉(CW)和逆時針方向旋轉(CCW)兩個旋轉方向。這樣可以根據泵安裝現場的實際空間來選擇原動機的放置位置。
3.5軸承
ES 型雙吸泵的軸承為位于泵體內部的自潤滑軸承來支撐轉子部件,其較大優點是免維護(即無需日常維護保養),并具有安裝空間小、運行平穩、效率高,運行及檢修費用更低。
3.6 軸封裝置
ES型雙吸泵的非驅動端為靜密封的形式;驅動端為高性能集裝式機械密封,使其更可靠穩定;具有維修更方便,成本更低廉等優點;
3.7 小配管
ES型雙吸泵的配管包括引水配管、冷卻水控制閥,冷卻水流動指示器、冷卻配
管。
引水配管是為了將泵腔內的空氣排出。采用向泵腔內注水或者使用真空泵將泵腔內的空氣吸出的方式設計的管路。
冷卻水控制閥,冷卻水流動指示器是控制和顯示冷卻水流量的大小。冷卻配管是為了冷卻軸承而設計的管路。
3.8 聯接部件
ES 型雙吸泵的聯接部件一般使用膜片聯軸器部件,彈性柱銷聯軸器部件或者齒型聯軸器部件也可選用。







